Smart Event Management
Template
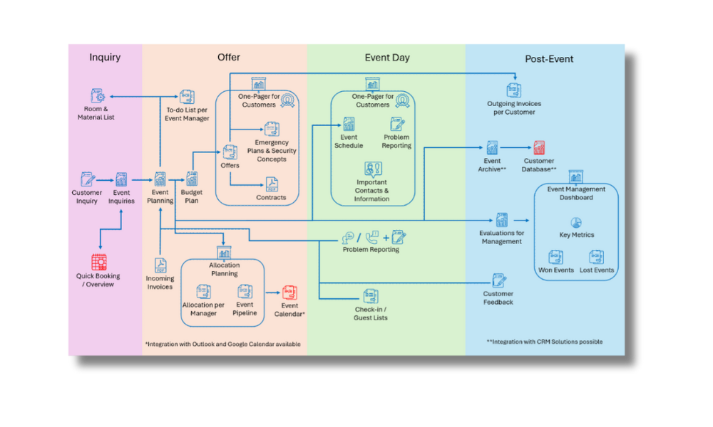
Planen, verwalten und analysieren Sie mehrere Veranstaltungen an einem Ort und gewinnen Sie volle Transparenz und Kontrolle über Ihre Veranstaltungen von der ersten Anfrage bis zum Abschlussbericht.

Alle Vorteile
Zentralisierte Veranstaltungsplanung
Koordinieren Sie Buchungen, Aufgaben, Budgets und Kommunikation zwischen internen Teams und Anbietern - alles auf einer Plattform.
Vollständige Kalenderansichten
Behalten Sie den Überblick über Zeitpläne, Meilensteine und Fristen mit interaktiven Kalendern und Zeitleistenansichten.
Aufgaben-Checklisten
Stellen Sie sicher, dass nichts vergessen wird: Erstellen, vergeben und verfolgen Sie Aufgaben mit Checklisten und automatischen Erinnerungen.
Budget und Kostenverfolgung
Überwachen Sie die laufenden Kosten, vergleichen Sie sie mit den Budgets und erstellen Sie sofort Finanzübersichten.
Zusammenarbeit mit Anbietern und Interessenvertretern
Direkte Zusammenarbeit mit externen Partnern, Anbietern und Interessengruppen für eine nahtlose Kommunikation.
Feedback nach der Veranstaltung
Sammeln Sie strukturiertes Feedback, analysieren Sie die Leistung und verbessern Sie zukünftige Veranstaltungen mit Berichts-Dashboards.